Нужна ли вам архитектура бизнес-процессов?
Cтатья из серии «Процессный подход простыми словами», часть II.
В серии статей Владимира Репина раскрываются базовые понятия процессного управления. Материал адресован собственникам и руководителям, которые хотели бы повысить эффективность своих компаний за счет использования современных методов и инструментов управления бизнес-процессами. В части II рассматриваются вопросы структурирования деятельности подразделений организации, разработки матрицы ответственности, создания архитектуры бизнес-процессов компании в целом.
Введение. Что делают ваши сотрудники?
Ваш бизнес растет, штат увеличивается, возникают новые должности и структурные подразделения. Но при этом выручка компании увеличивается не так быстро, как хотелось бы. Сотрудники получают зарплату, но вы лишь смутно представляете себе, чем они занимаются. Ваши замы, в свою очередь, также весьма слабо представляют себе, чем реально заняты их сотрудники, какова их продуктивность, за что именно они получают деньги… С каждым годом деятельность компании становится все менее прозрачной для собственников и потенциальных инвесторов. Если вас не устраивает такая ситуация, то это значит, что настало время всерьез заняться бизнес-процессами. Но для начала нужно выполнить…
Определение функций подразделений
Можно найти множество определений понятия «функция». Наиболее подходящее для бизнеса определение функции – это работа, выполняемая подразделением/сотрудником. Например, рабочий может копать, а может не копать. Если серьезно, то в каждом подразделении вашей компании выполняется набор функций. Если рассуждать о них в общем, то толку никакого не будет. Но если для каждой функции определить входы и выходы, исполнителей, требования к срокам, то получится типичный процесс, только маленький. Я их так и называю – функциональные процессы.
Вы приходите в подразделение и начинаете собирать информацию о том, как оно работает. Собрать информацию можно, проведя ряд встреч с руководителем подразделения, его заместителями и ведущими специалистами. Полученная информация будет довольно сырой. Ваша задача – структурировать эту информацию и представить ее виде таблицы, например, в MS Excel.
При проведении сбора информации нужно учитывать, что:
- каждый сотрудник видит выполняемую деятельность со свой точки зрения;
- для каждого сотрудника на текущий момент важны какие-то аспекты, а другие, наоборот, расцениваются в качестве второстепенных;
- не все люди готовы делиться информацией, так как могу быть вскрыты недостатки в их работе, факты невыполнения должностных обязанностей, требований регламентов и распоряжений и т.д.;
- некоторые сотрудники приукрашивают реальность, выдавая желаемое за действительное;
- кто-то просто будет втирать вам очки и учить, как надо работать.
В результате, вы получаете сырой материал, который содержит перечень выполняемых разовых задач и поручений, фрагментарное описание выполняемых функций, информацию об ответственности, а не работе и т.п. Кроме того, полученные функции будут сильно разнородными с точки зрения масштаба и уровня сложности.
Рассмотрим пример анализа функций подразделения продаж некоторой торгово-производственной компании. После проведения ряда интервью с Директором департамента продаж и в отделе продаж вы получили следующий перечень функций подразделения:
- Планирование продаж на месяц.
- Ежедневный контроль продаж.
- Обеспечение достижения целей собственника по привлечению новых клиентов и увеличению выручки.
- Участие в согласовании прайс-листа.
- Звонки клиентам.
- Ежедневный просмотр почты.
- Взаимодействие с клиентами по e-mail.
- Занесение клиента в CRM.
- Выяснение потребностей клиента.
- Консультация клиентов по особенностям продукции компании.
- Продажа остатков неликвидной продукции.
- Проведение переговоров с клиентами.
- Согласование коммерческих предложений (КП).
- Отправка КП клиенту по e-mail.
- Подача документов на тендер.
- Согласование договоров с клиентами.
- Согласование отсрочки платежа.
- Взаимодействие с клиентами при подписании договора.
- Внедрение воронки продаж в CRM.
- Повышение маржинальности договоров за счет включения сопутствующих товаров и услуг.
- Способствование обеспечению удовлетворенности клиентов.
В результате сбора информации в отделе по работе с клиентами получен следующий перечень функций:
- Удержание постоянных клиентов.
- Расчет спецификаций по заданию клиентов.
- Тщательное выяснение потребностей клиентов.
- Анализ возможности производства и закупок.
- Согласование спецификации.
- Отправка спецификации по e-mail клиентам.
- Обработка запроса клиента на выставление счета.
- Переписка с бухгалтерией по оплатам и задолженности клиентов.
- Отправка заказа клиента в формате MS Excel на производство.
- Контроль сроков исполнения заказа клиентов на производстве.
- Работа по изменению формы заказа на производство в формате MS Excel.
- Выяснение условий доставки товара клиенту.
- Контроль предоставления первичных документов клиентами.
- Получение претензии клиента и передача на производство.
- Участие в расследовании причина брака.
- Анализ удовлетворенности клиентов.
- Постоянное улучшение процессов обслуживания клиентов.
- Формирование и предоставление отчета по достижению целевых показателей операционной эффективности отдела по работе с клиентами в рамках стратегии развития компании до 202_- ого года.
Что делать с этими перечнями? В таком виде – почти ничего. Для практического использования нужно подвернуть их внимательному анализу и четко структурировать, отделяя мух от котлет процессы и задачи от целей и проектов. В результате по отделу продаж получилось дать следующую оценку:
- Планирование продаж на месяц – часть процесса «Управление продажами».
- Ежедневный контроль продаж – часть процесса «Управление продажами».
- Обеспечение достижения целей собственника по привлечению новых клиентов и увеличению выручки – не процесс/задача, а цель.
- Участие в согласовании прайс-листа – не процесс, а задача в рамках кросс-функционального процесса управления ассортиментом (владелец процесса – в маркетинге).
- Звонки клиентам – форма коммуникации, а не конкретный процесс.
- Ежедневный просмотр почты – вид деятельности, не требующий отдельного определения и описания.
- Взаимодействие с клиентами по e-mail – вид деятельности, не требующий отдельного определения и описания.
- Занесение клиента в CRM – задача процесса.
- Выяснение потребностей клиента – задача процесса.
- Консультация клиентов по особенностям продукции компании – задача процесса.
- Продажа остатков неликвидной продукции – скорее цель, а не специальный процесс в данной компании.
- Проведение переговоров с клиентами — процесс.
- Согласование коммерческих предложений (КП) — часть кросс-функционального бизнес-процесса «Формирование КП клиенту».
- Отправка КП клиенту по e-mail – задача в рамках процесса «Формирование КП клиенту».
- Подача документов на тендер – задача в рамках процесса «Участие в тендерах».
- Согласование договоров с клиентами – подпроцесс в рамках кросс-функционального бизнес-процесса «Заключение договора с клиентом».
- Согласование отсрочки платежа – кросс-функциональный бизнес-процесс.
- Взаимодействие с клиентами при подписании договора – вид деятельности, не процесс.
- Внедрение воронки продаж в CRM – проект, а не процесс.
- Повышение маржинальности договоров за счет включения сопутствующих товаров и услуг – цель, а не процесс/задача.
- Способствование обеспечению удовлетворенности клиентов – весьма размытое правило корпоративной культуры, не процесс/задача, не цель.
После критического анализа перечня функций отдела по работе с клиентами получилось:
- Удержание постоянных клиентов – цель, а не процесс.
- Расчет спецификаций по заданию клиентов – кросс-функциональный процесс.
- Тщательное выяснение потребностей клиентов – скорее требование, чем процесс.
- Анализ возможности производства и закупок – задача процесса.
- Согласование спецификации – подпроцесс.
- Отправка спецификации по e-mail клиентам — задача в процессе.
- Обработка запроса клиента на выставление счета – процесс.
- Переписка с бухгалтерией по оплатам и задолженности клиентов – ни о чем, некий вид деятельности, не процесс.
- Отправка заказа клиента в формате MS Excel на производство – задача в процессе.
- Контроль сроков исполнения заказа клиентов на производстве – задача в процессе.
- Работа по изменению формы заказа на производство в формате MS Excel – разовая задача (проект).
- Выяснение условий доставки товара клиенту – задача процесса.
- Контроль предоставления первичных документов клиентами – задача процесса.
- Получение претензии клиента и передача на производство – задача процесса.
- Участие в расследовании причина брака – нечеткая формулировка задачи, размытие ответственности.
- Анализ удовлетворенности клиентов – процесс (в маркетинге).
- Постоянное улучшение процессов обслуживания клиентов – цель или принцип корпоративной культуры, не процесс.
- Формирование и предоставление отчета по достижению целевых показателей операционной эффективности отдела по работе с клиентами в рамках стратегии развития компании до 202_- ого года – разовая задача с недопустимой формулировкой – слишком длинно.
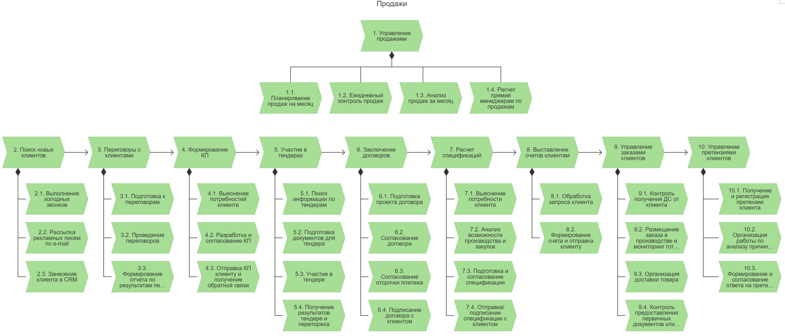
После критического анализа полученных данных, были проведены повторные встречи в подразделениях для уточнения и систематизации информации. Также было проведено обучение руководителей по проектированию архитектуры бизнес-процессов компании.
В результате, с использованием программного продукта Business Studio 7, была разработана архитектура бизнес-процессов продаж, показанная на рис. 1 (одно из возможных представлений).

В Business Studio была внесена информация о руководителях, ответственных за процессы (т.н. «владельцы процессов») и исполнителях процессов. В результате можно посмотреть матрицу ответственности, как для процесса продаж в целом, так и для любого подпроцесса.

Используя такой инструмент, собственник и руководители компании могут быстро увидеть, кто и за какие бизнес-процессы отвечает, кто является исполнителем. Это важно для постановки системы регулярного менеджмента, «прозрачности» работы компании для собственника, обоснования изменений в орг.структуре и процессах.
Необходимо отметить возможность быстрого доступа к информации по выполняемым бизнес-процессам через web-интерфейс Business Studio 7. Это легко и удобно – гораздо проще, чем пересматривать десятки толстых бумажных регламентов и сложных, запутанных таблиц в Excel.
Некоторые руководители считают, что можно ограничиться реестром процессов в виде файла MS Excel. При этом они не учитывают трудоемкость внесения изменений в такой файл и неудобство работы с ним. Потери времени, связанные с использованием такого формата хранения информации об архитектуре бизнес-процессов компании (и связанных с ней объектах), могут стоить дороже, чем лицензии современного программного продукта для проектирования корпоративной архитектуры компании.

Резюме
Внешние и внутренние условия постоянно меняются, что ведет к необходимости внесения изменений в организационно-ролевую структуру и архитектуру бизнес-процессов компании. Важно, чтобы каждый руководитель функционального направления отвечал за регулярную актуализацию своих и, частично, кросс-функциональных бизнес-процессов, требований к их выполнению в базе знаний на платформе Business Studio.
Для решения этой задачи в каждом подразделении должны работать «агенты процессных изменений» — специалисты, прошедшие обучение и аттестацию на знание методов и инструментов процессного управления.
Любое изменение, связанное с организационной структурой и процессами, должно рассматриваться с точки зрения влияния на архитектуру бизнес-процессов компании в целом.
Пример. Руководитель среднего звена инициировал создание нового структурного подразделения и набор персонала. До тех пор, пока он четко не определит бизнес-процессы, которые будет выполнять это подразделение, ответственность участников и взаимодействие с другими бизнес-процессами компании, решение о создании нового подразделения не принимается.
Чтобы делать работу по актуализации базы знаний по бизнес-процессам методически правильно, в помощь руководителям может быть создан процессный офис, включающий несколько специалистов (количество зависит от размера компании и задач, поставленных собственником).
В любом случае, архитектурная модель компании (база знаний о процессах и не только) – это ценный нематериальный актив, который нужно поддерживать в актуальном состоянии и эффективно использовать для решения ключевых управленческих задач.
Владимир Репин, к.т.н., доцент, консультант по управлению, процессный архитектор и методолог, член ABPMP Russian Chapter, автор 10 книг по бизнес-процессам.
Февраль 2026 г.
